
(*이 작품은 단체"공학도를 위한 1%의 영감"에서 필자가 진행하는 프로젝트 중 "BackTothePast"에서 제작된 작품입니다. 물론 필자가 제작했구요 ^^)

BackTothePast 페이스북 페이지: https://www.facebook.com/BackT0thePast
Back To the Past
Back To the Past. 좋아하는 사람 84명 · 이야기하고 있는 사람들 10명. 현대 기술을 통해 과거의 기술을 만들다
www.facebook.com
BackTothePast는 3D 그래픽 모델링 기술과 3D 프린팅 기술등 현대 기술을 통해 우리의 살아 숨쉬는 역사 속 기술을 다시금 재현하는 프로젝트입니다. 주로 우리나라의 전통 과학 기술과 연관된 유물들을 재현하는데 노력하고 있습니다.
필자가 현제 진행하는 프로젝트의 첫번째 작품으로 누구나 한 번쯤 들어보거나 본 적이 있는 이 앙부일구를 현대의 기술을 사용해 재현해보았다.
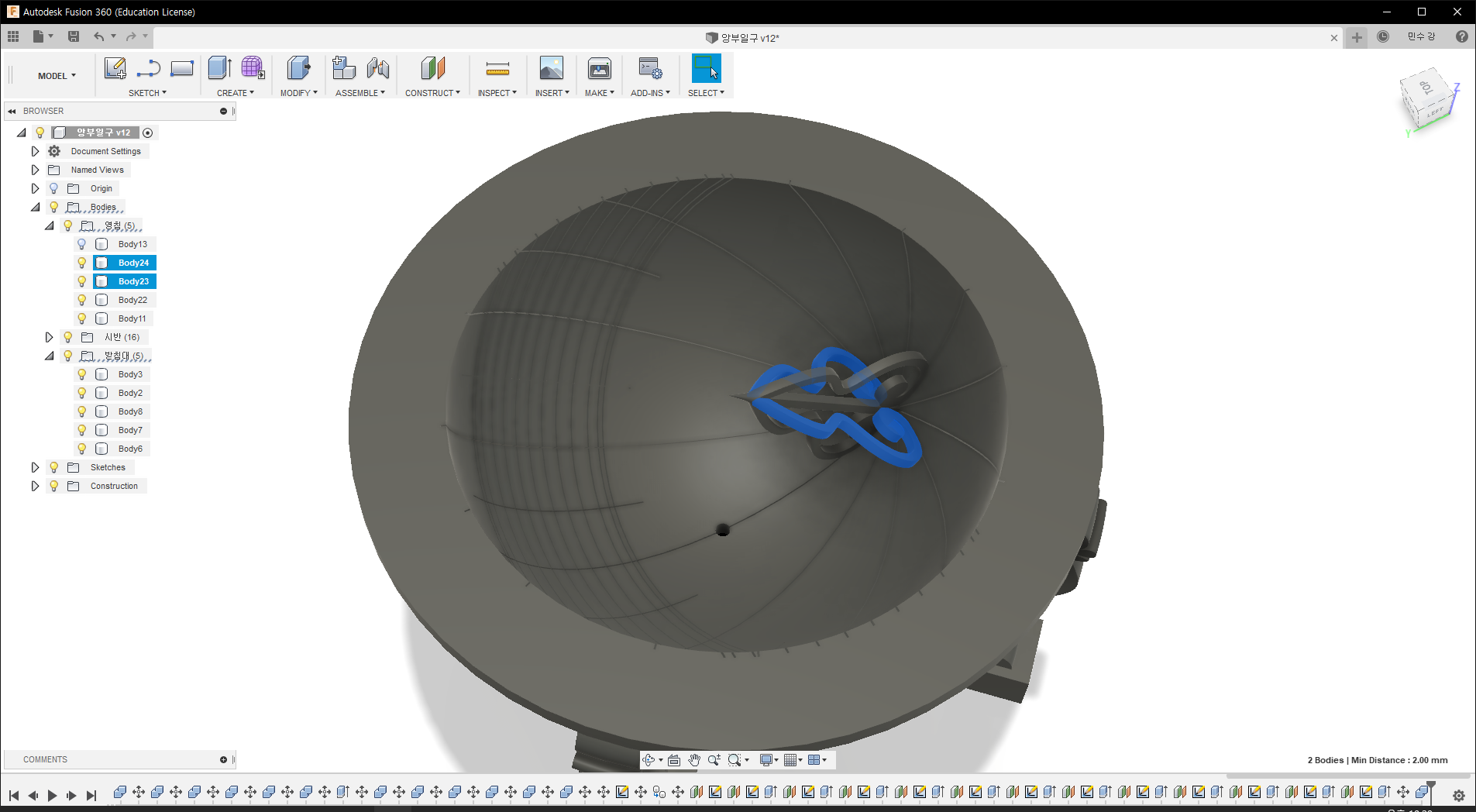
우리나라의 해시계, "앙부일구"는 다른 나라의 해시계와는 다르게 오목한 돔 모양을 하고 있다. 그래서 훨씬 그림자의 표현이 효과적이다.
거기에다가,
분명 이건 해시계다. 그러니 보통은 해시계라고 하면 해의 위치의 따라 시간을 알려주는 장치일 텐데 이 앙부일구는 거기에서 멈추지 않고 세로로 그어진 시각선에 가로로 그어진 절기선을 같이 넣어 계절에 따른 해의 고도에 따라 절기를 나타내 주기도 하는 꽤 유니크한 특징을 가지고 있다.
이런 특별한 해시계를 3D 모델링을 통해 재현했다.







약 10cm 정도의 작은 크기이다. 있을 건 다 있다. 시각선, 절기선, 영침, 시반, 받침대 등등. 실제로 이것을 이용해 시간 측정도 가능하다. 단, 이게 10cm짜리의 작은 모델이다 보니 모든 시각선을 넣게 되면 조잡해질 것 같아서 1시간 단위의 시각선만 넣었다.
절기 선도 구글로 조사한 자료들을 토대로 만든 것이니 대략적으로 맞긴 할 텐데, 필자도 절기선은 테스트해보지 못해서 확실하진 않다...
어찌됬든 36시간 22분이라는 프린팅 시간으로 결국 완성 시켰다.

수량: 1개
레이어 두께: 0.15mm/layer
채우기: 30%
출력 속도(오픈형 FDM 기준):
- infill: 60mm/s
- inner wall: 30mm/s
- outer wall: 20mm/s
- supporter: 30mm/s
- travel: 90mm/s
서포터: 지그재그, 서포터인터페이스 사용
온도(PLA기준): 핫엔드-230도, 베드-70도
브림 사용

수량: 왼쪽-1개, 오른쪽 영침 모양-2개, 오른쪽 하단 원형-1개
레이어 두께: 0.06mm/layer
채우기: 100%
출력 속도(오픈형 FDM 기준):
- infill: 40mm/s
- inner wall: 30mm/s
- outer wall: 20mm/s
- supporter: 30mm/s
- travel: 90mm/s
서포터: 지그재그
온도(PLA기준): 핫엔드-230도, 베드-70도
레프트 사용


수량: 왼쪽-1개, 오른쪽-4개
레이어 두께: 0.1mm/layer
채우기: 70%
출력 속도(오픈형 FDM 기준):
- infill: 70mm/s
- inner wall: 30mm/s
- outer wall: 20mm/s
- supporter: 30mm/s
- travel: 90mm/s
서포터: 지그재그
온도(PLA기준): 핫엔드-230도, 베드-70도
레프트 사용










아무튼 이 모델 파일은 필자의 Thingiverse에 공유해놓도록 하겠다.
https://www.thingiverse.com/thing:3572374
앙부일구(仰釜日晷, angbuilgu) - Korean traditional sundial by BetaMan
Parts to be printed: pedestal1.stl x 1 pedestal2.stl x 4 siban.stl x 1 yungchim_nut.stl x 1 yungchim1.stl x 1 yungchim2.stl x 2 "앙부일구"라는 이름의 뜻은 "가마솥 모양의 해시계"라는 뜻으로, 그림자가 비치는 면이 오목한 가마솥 모양이라서 붙여진 이름이다. 이것을 이용해 하루 동안의 시각과 절기를 알 수 있다. The name "angbuilgu" mea
www.thingiverse.com
'Maker > Back To the Past' 카테고리의 다른 글
| [Back To the Past] MakerFaire Seoul2019에 전시 참가합니다!! (1) | 2019.08.04 |
|---|---|
| [BackTothePast] 3D 프린트로 휴대용 앙부일구(해시계)를 재현하다 (0) | 2019.06.05 |